Имя пользователя:
Пароль:
 | Правила  

Компьютерный форум OSzone.net » Серверные продукты Microsoft » Windows Server 2012/2012 R2 » Пропал диск в хранилище hyper-v или и не добовлялся.

Ответить
Настройки темы
Пропал диск в хранилище hyper-v или и не добовлялся.

Аватара для Joni

Старожил


Сообщения: 291
Благодарности: 3

Профиль | Отправить PM | Цитировать


Изображения
Тип файла: gif Новый точечный рисунок.gif
(28.3 Kb, 26 просмотров)
В общем ситуация следующая
на сервере node1 установлено два сервера
сервер 1
сервер 2
диски
сервер 1
диск 1 ~ 20гб (для профиля)
диск 2 ~ 100гб (система)
сервер 2
диск 1 ~ 20гб (для профиля)
диск 2 ~ 100гб (система)

Диски по 100гб с системой подключаются к ноду транзитом т.е имеют статус не в сети. А в самой виртуальной машине подключаются как физический диск.

при такой последовательности
запускаем инициатор, подключаем таргет
далее управление дисками, включаем диск в сети далее инициализация, после включаем статус не в сети и идем в кластер.
в кластере пункт хранилище и добавляем диск. отлично диск добавился, мы видим диск не имеющий букву и раздел.
Идем в виртуальную машину и подключаем этот диск. далее в хранилище в кластере видим что он становится транзитный.

так вот с одним сервером что то пошло не так толи я его не подключил в хранилище на кластере а сразу подключил к виртуальной машине толи еще что то. но диск для другого сервера не отображается в разделе хранилище и подключить нельзя так как кластер говорит что нет дисков доступных для подключения.

Пробовал удалять, и заново подключать все безуспешно, так как он подключается без инициализации как будто так и было.

думаю нужно что то вроде деинициализации сделать или имя таргета сменить в ОС но как неизвестно.

на скриншоте видно сервер dfs1 имеет два диска
диск 8 транзитный он подключен к виртуалки на нем система
диск 6 это профиль
диск 7 это профиль сервера dfs2 а вот диска с системой НЕТ.

такая же ерунда была и с dfs1 решение это сознать новый диск подключив к новому таргету. Но это не решение когда все переустанавливать.
Зачем мне это нужно, а проблема в том что если отключить сеть от NAS сервера то dfs2 просто перезагружается и пишет что нет диска в то время когда dfs1 либо выключается и ждет диска либо пишет сбой но тоже ждет диска после чего запускается если диск появился. а вот dfs2 так и висит с надписью нет диска.

-------
230451837 ICQ


Отправлено: 14:43, 29-11-2013

 

Аватара для Joni

Старожил


Сообщения: 291
Благодарности: 3

Профиль | Отправить PM | Цитировать


Что то не так с вопросом? может что то непонятно? готов добавить дописать.

-------
230451837 ICQ


Отправлено: 15:03, 06-12-2013 | #2



Для отключения данного рекламного блока вам необходимо зарегистрироваться или войти с учетной записью социальной сети.

Если же вы забыли свой пароль на форуме, то воспользуйтесь данной ссылкой для восстановления пароля.


Аватара для greg_b

Ветеран


Сообщения: 4735
Благодарности: 1418

Профиль | Отправить PM | Цитировать


Joni, если вы хотите использовать кластер из двух серверов - то у вас неверная настройка - пример настройки - по хорошему нужен NAS over iSCSI.

-------
Опыт — это слово, которым люди называют свои ошибки. P.S. "Полезное сообщение" не пишется, а нажимается.
Мои аддоны


Отправлено: 22:57, 06-12-2013 | #3


Аватара для Joni

Старожил


Сообщения: 291
Благодарности: 3

Профиль | Отправить PM | Цитировать


Изображения
Тип файла: gif 123.gif
(40.1 Kb, 24 просмотров)

Цитата greg_b:
если вы хотите использовать кластер из двух серверов - то у вас неверная настройка - пример настройки - по хорошему нужен NAS over iSCSI. »
1. Второй сервер появится позже.
Главная и первая задача организовать отказоустойчивость виртуальных серверов которые в будущем будут зависеть полностью он NAS сервера.
2. Не могу повторить действие по статье у нас разные оснастки.

-------
230451837 ICQ


Отправлено: 13:56, 09-12-2013 | #4


Аватара для DJ Mogarych

fascinating rhythm


Moderator


Сообщения: 6705
Благодарности: 1576

Профиль | Отправить PM | Цитировать


Joni, вы что, создаёте каждой виртуалке отдельный диск?

-------
Powershell 7.x | Powershell 5.1 | ffmpeg (docs)


Отправлено: 16:19, 09-12-2013 | #5


Аватара для cameron

Ветеран


Сообщения: 4677
Благодарности: 1092

Профиль | Отправить PM | Цитировать


Цитата DJ Mogarych:
вы что, создаёте каждой виртуалке отдельный диск? »
мне кажется что это как раз тот человек, который из двух серверов и одного DAS через SAS-RAID собирался кластер строить и всех обвинял в непонимании его идей.

-------
в личке я не консультирую и не отвечаю на профессиональные вопросы. для этого есть форум.


Отправлено: 00:12, 10-12-2013 | #6


Аватара для Joni

Старожил


Сообщения: 291
Благодарности: 3

Профиль | Отправить PM | Цитировать


Цитата cameron:
мне кажется что это как раз тот человек, который из двух серверов и одного DAS через SAS-RAID собирался кластер строить и всех обвинял в непонимании его идей. »
Не я не в теме. )))
Цитата DJ Mogarych:
вы что, создаёте каждой виртуалке отдельный диск? »
Да. Разве так нельзя?

-------
230451837 ICQ


Отправлено: 12:43, 10-12-2013 | #7


Аватара для Joni

Старожил


Сообщения: 291
Благодарности: 3

Профиль | Отправить PM | Цитировать


Изображения
Тип файла: gif 123.gif
(10.5 Kb, 20 просмотров)

Я понимаю что можно и просто создать два диска и на них уже создавать виртуальные, но мне показалось что такой метод лучше а также нет потерь в скорости.
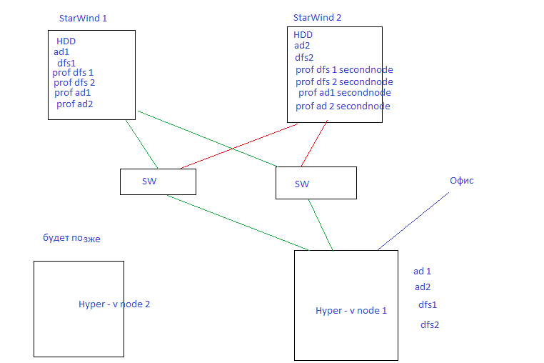
Почему я так на **евертил с профилями, да потому что на данный момент starwind бесплатный и имеет ограничения, а у меня в перспективе приобретение лицензии.
По этому мое мнение, при данной схеме, я могу создать отказоустойчивое хранилище данных т.е (Nas).
при падении сервера starwind 1 будут работать сервера ad 2 dfs2 при паденни starwind 2 будут работать ad1 dfs 2.
В принципе что сейчас и происходит. при покупке лицензии станет иная схема без гем..... но сервера работать должны уже сейчас.
Но я накосячил с двумя серверами. при первичной настройке что и пытаюсь сейчас исправить. "т.е один уже исправил но методом создания новых дисков" а уже созданные не удается добавить в оснастку. что и куда, писал в начале темы.

-------
230451837 ICQ


Отправлено: 13:12, 10-12-2013 | #8



Компьютерный форум OSzone.net » Серверные продукты Microsoft » Windows Server 2012/2012 R2 » Пропал диск в хранилище hyper-v или и не добовлялся.

Участник сейчас на форуме Участник сейчас на форуме Участник вне форума Участник вне форума Автор темы Автор темы Шапка темы Сообщение прикреплено

Похожие темы
Название темы Автор Информация о форуме Ответов Последнее сообщение
HDD - Пропал жесткий диск, но... нет данных(не проинициализирован) illusionmgs Накопители (SSD, HDD, USB Flash) 32 11-11-2013 12:02
2008 R2 - [решено] Пропал сервер Hyper V Core, но виртуалка продолжает работать. SteRN Windows Server 2008/2008 R2 4 20-02-2012 14:57
Пропал диск.Не грузится Win2003 DOBRUAN Microsoft Windows NT/2000/2003 2 21-11-2010 19:07
у меня пропал локальный диск, не пойму в чём проблема!!! ГоWа Непонятные проблемы с Железом 10 29-04-2009 15:23
второй жёский диск как хранилище данных Serhio79 Хочу все знать 11 28-05-2004 14:05




 
Переход